2021年2月15日,Current Biology在线发表了51吃瓜网 王鹏蔚教授和英国杜伦大学生物系Patrick Hussey教授为共同通讯的题为“A novel plant actin-microtubule bridging complex regulates cytoskeletal and ER structure at ER-PM contact sites”的研究论文,揭示了一种新的植物细胞骨架复合体NET3C-KLCR-IQD,调控细胞骨架与内质网-质膜互作的分子机制。

图1 植物NET3C-KLCR-IQD复合体与内质网-质膜互作网络的生物学功能汇总
在细胞生物领域,除了对单个细胞器的功能研究之外,发现并阐明细胞器互作机制及其功能,对系统的了解细胞生命活动也同样重要。在上世纪80年代,利用透射电镜揭示了植物内质网与质膜的相互作用,但在植物细胞中对于此类互作的形成机制、分子构成很长时间内都不清楚,其生物学功能研究也无法有效开展,此问题困扰了学界多年。王鹏蔚教授与其合作者,首次阐明了植物内质网-质膜互作位点(ER-PM Contact Sites, EPCSs)的分子组成(Wang et al., 2014 Curr Biol, 24, 1397-1405),其通过位于内质网膜上的VAP27蛋白与位于细胞质膜上的微丝结合蛋白NET3C互作,组成蛋白质复合体,而VAP27也可以通过一些横跨细胞质膜的蛋白,间接与细胞壁相连。在后续工作中,针对植物EPCSs的生物学功能,王鹏蔚教授团队展开了多方面的研究,阐明了EPCS调控细胞极性、自噬体形成的分子机制(图1;Wang et al., 2016 New Phyt, 210:1311-1326; Wang et al., 2019 Nature Comm, 10, 5132)。
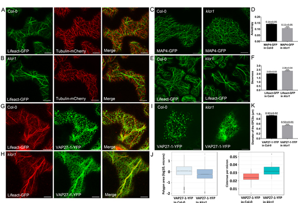
在本研究中,是研究就植物EPCS与细胞骨架互作的分子机制进行了进一步的解析,发现了一个高等植物特有的蛋白复合体,即VAP27-IQD-NET-KLCR complex,其包含有植物特有的微丝结合蛋白NETWORKED protein (NET3C);植物特有的微管结合蛋白IQ67-Domain protein (IQD)和微管马达蛋白Kinesin-light Chain Related protein (KLCR)。此复合体可以同时与微丝-微管互作,并与内质网-质膜-细胞壁连续体结合,形成了一个横跨细胞内外的细胞骨架调控中枢,对细胞骨架与内质网结构的维持,细胞形态的建立都起到了至关重要的作用。 此研究对植物细胞骨架动态调控与细胞形态建立的机制有了更深入的解析,揭示了内质网与细胞骨架在结构和功能上,存在着相互调控的机制(Zang et al., 2021 Curr Biol, 2021)。

图2. KLCR1、NET3C和IQD2功能缺失突变体的叶片表皮细胞形态与细胞骨架排列发生缺陷
此外,IQD作为高等植物中特有的微管结合蛋白,功能与植物器官形态建立联系十分密切,除拟南芥以外,IQD编码的基因也一个保守的遗传位点,在番茄、黄瓜、水稻等作物中直接影响果实或种子的形态,调控重要的园艺/农艺性状。因此,通过研究内质网-质膜互作复合体的分子构成与时空表达模式,对了解植物细胞与重要器官的形态建立有着重要科学意义与潜在的应用价值 。本研究的第一作者分别为来自51吃瓜网 的臧婧泽博士,以及德国莱布尼茨植物生化研究所的博士研究生Sandra Klemm,莱布尼茨植物生化研究所的Katharina Burstenbinder研究员,英国牛津布鲁克斯大学的Verena Kriechbaumer博士参与了此项研究。项目得到了自然科学基金委“细胞器互作重大研究计划”、“51吃瓜网 自主科技创新基金”等的资助。
原文链接://doi.org/10.1016/j.cub.2020.12.009
审核:王鹏蔚



