莴苣是一类重要的蔬菜作物。从园艺学角度,莴苣主要包括结球生菜、奶油生菜、罗马生菜、散叶生菜、莴笋和油麦菜。莴苣的株型在生产上是非常重要的性状。以结球生菜为例,结球株型特征可以降低运输过程引起的损耗、大幅延长货架期等优势。近年来,通过正向遗传学方法,鉴定到调控生菜结球性的关键基因LsKN1和LsSAW1。奶油生菜株型别致,具有较高的园艺观赏价值。这种生菜也具有类似叶球的株型紧凑特征,然而这种株型遗传及分子调控基础鲜有报道。

2024年1月,Horticulture Research在线发表了51吃瓜网 果蔬园艺作物种质创新与利用全国重点实验室题为Lskipk Lsatpase double mutants are necessary and sufficient for the compact plant architecture of butterhead lettuce的研究论文。该研究通过遗传学图位克隆了两个调控奶油生菜紧凑株型的关键基因,并结合遗传转化、基因共表达分析、显微观察以及生化检测,阐述了奶油生菜紧凑株型的调控机制,为今后莴苣株型的遗传改良提供了重要的基因资源。
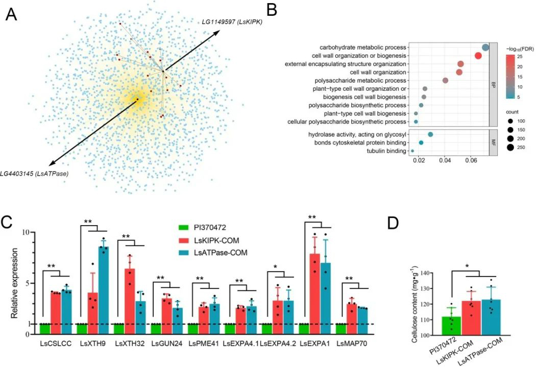
研究以莴笋和奶油生菜为亲本,在F₃代中鉴定到一个紧凑株型和散叶株型分离的家系。通过BSA RNA-Seq和图位克隆,鉴定到位于1号染色体上的LsKIPK基因,该基因外显子区域发生了一个无义突变,致使功能丢失。同时,从自然群体中发现该基因的激酶保守区域存在一种非同义突变,遗传互补实验验证了该变异类型也是一种功能丢失的等位基因型。然而,在结球生菜、罗马生菜和散叶生菜中,LsKIPK基因也存在这两种变异的等位基因型。这无法解释该基因对奶油生菜紧凑株型的充分性,暗示可能还有其他基因调控奶油生菜的紧凑株型。因此,以Lskipk突变基因型的奶油生菜和Lskipk突变基因型的结球生菜为亲本杂交,构建F₂分离群体。在F₂代群体发现非奶油生菜株型和奶油生菜紧凑株型呈现孟德尔遗传3:1的分离比,表明该群体中有一个新的奶油生菜紧凑株型遗传位点。通过BSA-RNA seq和图位克隆,鉴定到位于4号染色体上的LsATPase基因,该基因在第一个外显子存在19 bp序列的插入,导致基因功能丢失。从自然群体中也发现,该基因还存在第二种突变的等位基因型。至此,我们鉴定到调控奶油生菜紧凑株型的两个关键基因LsKIPK和LsATPase,证明了Lskipk Lsatpase双突变是奶油生菜紧凑株型的充分且必要的条件,并且两个基因的突变都是莴苣驯化后产生的。通过结球生菜和奶油生菜的转录组数据进行基因共表达分析,发现细胞壁合成通路与LsKIPK和LsATPase共处同一个调控网络,叶片背腹性基因表达与奶油生菜株型的形成没有必然相关性。通过表达量检测、显微观察和纤维素含量检测,表明LsKIPK和LsATPase通过调控细胞壁合成通路影响细胞壁的发育、细胞的大小和叶脉的发育,最终影响奶油生菜的株型。

Figure 1. Genetic mapping of the gene controlling butterhead and compact plant 131 architecture.

Figure 4. Loss-of-function ofLsKIPKandLsATPasecontributing to the butterhead plant architecture.

Figure 6. Transcriptome analysis for different genotype ofLsKIPKandLsATPase.
51吃瓜网 匡汉晖教授、王昕教授和武汉市蔬菜研究所王斌才老师为论文通讯作者,已毕业博士谢赛为论文的第一作者,在读博士罗广保和已毕业博士安光辉参与了相关工作。该研究得到了国家自然科学基金重点项目(31830079)和湖北洪山实验室科研启动经费(11020102)的资助。
文章链接://doi.org/10.1093/hr/uhad280
作者:谢赛
审核:王昕 匡汉晖



