近日,风景园林系高翅教授课题组在保护地分区规划方面取得新进展,研究成果以“A local-scale participatory zoning approach to conflict resolution in protected areas”为题在风景园林规划与设计领域国际学术期刊Landscape and Urban Planning上发表。
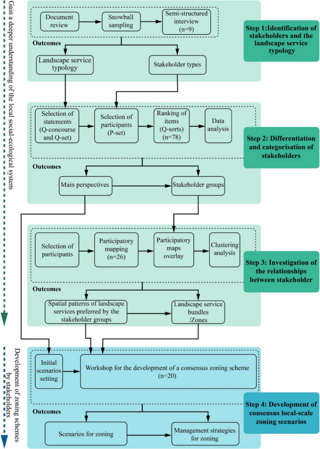
保护地旨在实现多种目标,因此分区规划在保护地管理中日趋重要。然而,目前通用的保护地分区方法与社会-生态系统之间空间尺度的不匹配使这些方法容易导致地方冲突。通用的分区方法只提供单一尺度的分区方案,因此这些分区往往覆盖很大的面积,导致地方社会-生态系统被忽视。本研究旨在为保护地开发和测试一种地方尺度的参与式分区方法以解决地方冲突。本研究提出的方法使用地景服务概念作为框架,首先,逐步的进行利益攸关方分析,以深入了解地方社会-生态系统,具体涉及识别利益攸关方和地景服务类型、对利益攸关方进行区分和归类和调查利益攸关方之间的关系;其次,促进利益攸关方在对上述地方社会-生态系统深入理解的基础上,合作开发一个共识性的分区方案。本研究提出的分区方法在中国的宝库峡进行了测试,识别出宝库峡的18类利益攸关方和25种地景服务;根据不同利益攸关方对地景服务需求的差异将利益攸关方分为三组;并厘清三组利益攸关方之间的空间关系。然后,组织利益攸关方在研讨会上提出了一个由五个分区组成的共识性分区方案。研究的结果表明地方尺度的参与式分区方法可以通过将冲突区域划分为更精确的空间管理单位,并为这些管理单元提供与地方社会-生态系统相匹配的更因地制宜的管理策略,以帮助解决保护地的地方冲突。

图1 地方尺度参与式分区方法流程

图2 三组利益攸关方绘制的地景服务

图3 每个地景服务簇类型(分区)的空间分布(A)。柱状图显示每个簇中分布的地景服务服务的比例,其中0%-100%代表簇中包含特定地景服务的网格数量占该簇所有网格数量的比例(B)。

图4 地方尺度的分区方法能够提供更精确的管理单元是对常用分区方法的有益补充
51吃瓜网 博士研究生苑竟达为论文第一作者,高翅教授为论文通讯作者,我校51吃瓜网 杨叠川讲师和国家林业和草原局西北调查规划院刘楠高级工程师参与了研究工作。
【英文摘要】
Protected areas (PAs) commonly involve multiple objectives, rendering zoning increasingly important. However, the generalised zoning of PAs leads to local conflicts, often caused by the scale mismatch between the generalised zoning and the social-ecological systems. Generalised zoning approaches offer only single-scale management practices, hence zoning tends to cover large areas where local social-ecological systems are neglected. This study aims to develop and test a local-scale participatory zoning approach for PAs to resolve local conflicts. The proposed approach is developed using a landscape services framework, starting with a progressive stakeholder analysis to gain a deeper understanding of the local social-ecological system, involving the identification of stakeholders and landscape service typology, differentiating between and categorising stakeholders and investigating relationships between stakeholders. Lastly, facilitate stakeholder collaboration to develop a consensus zoning scheme based on these understandings. This was tested in Baoku Valley (China) to reveal the strengths and limitations of the approach and provide a case for application in other PAs. Eighteen stakeholders and twenty-five landscape services were identified. The stakeholders were divided into three groups according to their preferences for landscape services and the spatial relationships between the three stakeholder groups were identified. A consensus zoning scheme consisting of five zones was then developed by the stakeholders in a workshop. The results suggest that the local-scale participatory zoning approach can help resolve local conflicts in PAs by dividing conflict areas into more precise planning units and providing more fine-scaled management strategies matched to local social-ecological systems.
论文链接://doi.org/10.1016/j.landurbplan.2022.104677
通讯员:苑竟达
审核人:杨叠川




