近日,51吃瓜网 /果蔬园艺作物种质创新与利用全国重点实验室邓秀新院士团队在Plant Biotechnology Journal在线发表了题为“The transcriptional regulatory module CsHB5-CsbZIP44 positively regulates abscisic acid-mediated carotenoid biosynthesis in citrus (Citrusspp.)”的研究论文。该研究解析了ABA信号调控柑橘果实类胡萝卜素生物合成的分子调控机制,为柑橘果实色泽品质遗传改良及通过采前栽培和采后生产措施提升果实外观品质提供了重要依据。
柑橘是全球和我国最重要的果树之一,2022年我国柑橘种植面积超过4500万亩,产量超过6000万吨,柑橘产业在国民经济发展和乡村振兴事业中发挥重要作用。提升柑橘果实品质,不仅是科学研究的重要目标,也是提升产业经济价值和可持续发展的重要保障。

柑橘果实被定义为典型的非呼吸跃变型果实,植物激素ABA在柑橘果实成熟过程中发挥着至关重要的作用。类胡萝卜素是柑橘果实的主要呈色色素,伴随着果实的成熟而大量积累,直接决定着柑橘果品的外观品质和营养价值。因此,解析ABA调控柑橘果实着色的分子调控机制对于柑橘果实外观品质提升技术研发及品种改良具有重要意义。

图1 CsbZIP44是ABA诱导柑橘类胡萝卜素积累的必要调控因子
本研究以类胡萝卜素代谢和ABA合成相关的限速酶基因为诱饵,筛选到一个定位于细胞核的新型bZIP家族转录激活因子CsbZIP44。研究发现,通过柑橘愈伤组织稳定转化实验和柑橘果实瞬时注射实验,在愈伤组织和果实中超量表达CsbZIP44,均能够显著促进柑橘类胡萝卜素积累;抑制表达CsbZIP44则延缓了柑橘类胡萝卜素积累,使用ABA激素处理CsbZIP44被抑制表达的柑橘愈伤组织和果实,均不能实现ABA促进类胡萝卜素积累的结果。这些结果表明CsbZIP44是ABA诱导柑橘类胡萝卜素积累的必要因子。

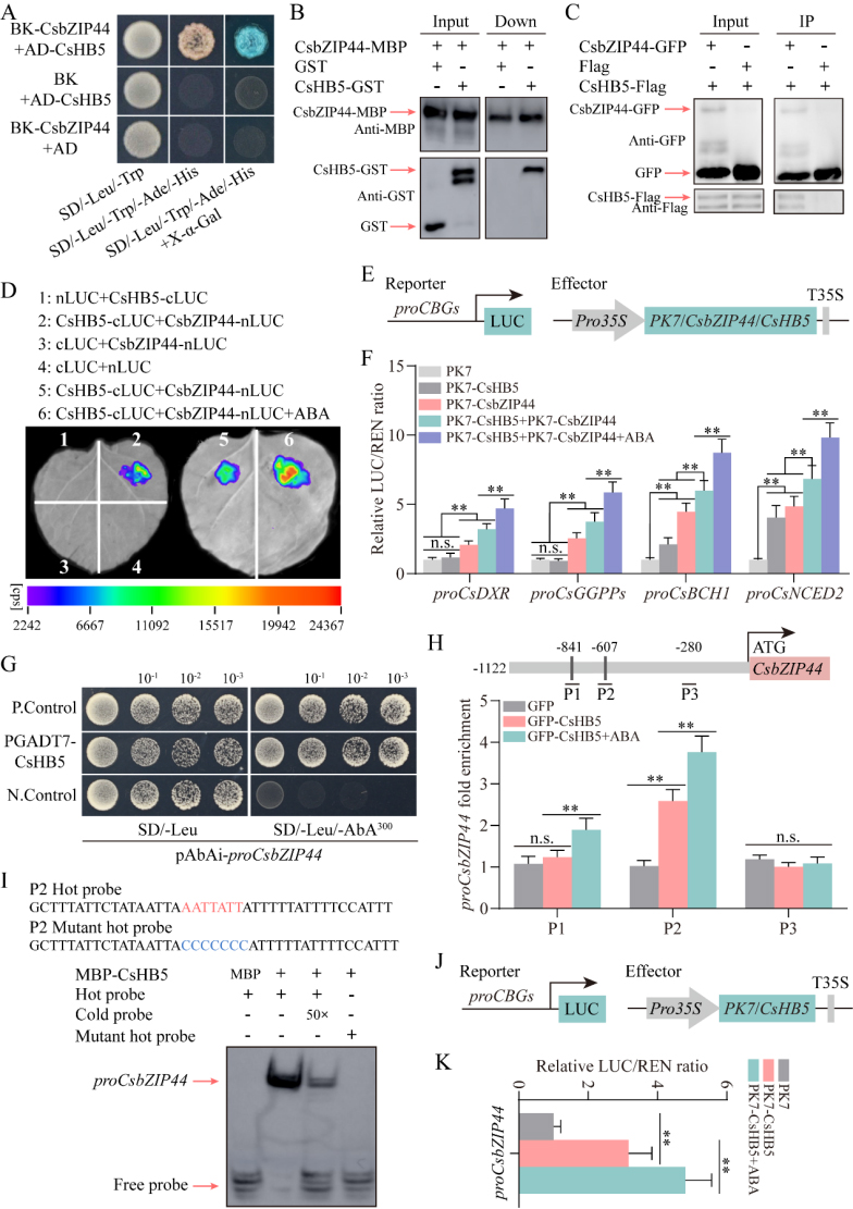
图2 CsHB5与CsbZIP44互作并作用于CsbZIP44上游直接激活CsbZIP44表达
进一步生化实验发现,CsbZIP44可以直接激活多个类胡萝卜素代谢通路关键基因的表达,进而正调控柑橘类胡萝卜素积累。为深入解析CsbZIP44调控柑橘类胡萝卜素代谢的分子机制,本研究以CsbZIP44为诱饵,筛选到一个与CsbZIP44互作的HD-ZIP I家族转录因子CsHB5。CsHB5可与CsbZIP44直接互作形成蛋白复合体,同时作用于CsbZIP44上游直接激活CsbZIP44的表达,两者之间的相互作用可进一步增强对各自下游靶基因的激活作用。随后,研究团队进一步利用柑橘愈伤组织稳定转化实验和柑橘果实瞬时注射实验,证实了CsHB5-CsbZIP44对类胡萝卜素代谢通路基因表达水平及其积累量的正向调控作用。

图3 CsbZIP44-CsHB5模块调控ABA诱导的柑橘类胡萝卜素合成的模型图
基于上述研究结果,团队阐明了CsHB5-CsbZIP44调控模块介导ABA促进柑橘类胡萝卜素积累的分子机制,拓展了ABA信号与类胡萝卜素代谢调控相关理论认识,同时对于柑橘果实色泽品质改良及外观品质提升技术研发具有重要指导意义。
51吃瓜网 邓秀新院士为论文的通讯作者,已毕业博士研究生(现就职于山东农业大学)孙权为该论文的第一作者。51吃瓜网 柑橘研究团队多名成员参与了此项研究。该研究在国家重点研发计划和国家自然科学基金的资助下完成。
原文链接://doi.org/10.1111/pbi.14219
作者:孙 权
审核:柴利军 叶俊丽




