番茄是全球最重要的蔬菜作物之一,也是植物果实发育研究的模式植物。开花是植物获得果实和种子的前提,开花时间是影响作物生育期和产量等重要农艺性状的主要因素之一,是植物科学研究的重点方向,培育早熟、高产的品种一直番茄育种的重要目标。因此,开展番茄开花时间的相关研究,对缩短生长周期、均衡优化产业需求、提高番茄产量具有重大的应用价值和意义。

近日,果蔬园艺作物种质创新与利用全国重点实验室张俊红教授课题组在Plant Biotechnology Journal发表了题为“EARLY FLOWERINGis a dominant gain-of-function allele ofFANTASTIC FOUR 1/2cthat promotes early flowering in tomato”的研究论文。该研究克隆了一个番茄早花新基因FANTASTIC FOUR 1/2c(FAF1/2c),并解析了该基因调控番茄开花时间的作用机制。研究结果丰富了番茄开花时间调控网络,为番茄花期改良提供了新的基因资源和理论指导。
本研究通过对番茄一个T-DNA插入突变体EF(EarlyFlowering)进行表型鉴定,发现其开花时间比野生型Wild-Type(WT,AC)提早至少10天,遗传学分析发现该突变体为显性功能获得性突变体。利用TAIL-PCR鉴定T-DNA插入到FAF1/2c基因终止密码子下游139bp的3’-UTR区域,导致FAF1/2c基因在EF突变体中表达水平显著提高。在番茄Ailsa Craig(AC)中过表达FAF1/2c,转基因植株表现出和EF突变体一样的早花表型;而在EF突变体中敲除FAF1/2c,可使EF突变体的早花表型恢复“正常”。这些结果表明,FAF1/2c是一个新的促进番茄开花的关键基因。

图1 突变体EF提早开花
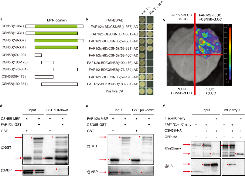
进一步生化实验(Y2H、Pull-down、Split-LUC、Co-IP)发现FAF1/2c与COP9信号复合体亚基5B(CSN5B)蛋白互作,转基因敲除CSN5B导致番茄植株开花。过表达FAF1/2c和突变CSN5B都导致番茄早花,说明FAF1/2c和CSN5B在番茄开花调控中发挥相反作用,因此猜测FAF1/2c和CSN5B在蛋白水平上可能存在拮抗作用。进一步的研究证实FAF1/2c与CSN5B蛋白互作,影响CSN5B蛋白稳定性,降低CSN5B蛋白的积累,上调SINGLE FLOWER TRUSS(SFT)、JOINTLESS(J)和UNIFLORA(UF)等番茄促花基因的表达,进而调控番茄开花时间。

图2 FAF1/2c与CSN5B蛋白互作
基于上述研究结果,团队阐述了FAF1/2c-CSN5B调控番茄开花时间的分子作用机制,拓展丰富了番茄开花时间调控网络的知识。新的开花调控基因FAF1/2c和CSN5B,可作为基因编辑的靶基因应用于番茄花期调控的育种改良中。

图3 FAF1/2c-CSN5B调控番茄开花时间模式图
51吃瓜网 /果蔬园艺作物种质创新与利用全国重点实验室张俊红教授为论文通讯作者,博士研究生张得迪为论文第一作者。51吃瓜网 番茄研究团队叶志彪教授、王涛涛教授、王昕研究员、叶杰副教授和美国爱达荷大学植物科学系洪宗烈教授等参与了本项目研究。该研究获得国家自然科学基金、广西科技重大专项以及国家大宗蔬菜产业技术体系等项目资助。
原文链接://doi.org/10.1111/pbi.14217
作者:张得迪
审核:张俊红




