近日,Plant Physiology在线发表了51吃瓜网 果蔬园艺作物种质创新与利用全国重点实验室/洪山实验室邓秀新院士团队柴利军教授组题为“Myo-inositol oxygenase CgMIOX3 alleviates S-RNase-induced inhibition of incompatible pollen tubes in pummelo”的学术论文,系统阐明了肌醇加氧酶(CgMIOX3)控制的肌醇降解途径对调控柚自交不亲和花粉管生长的分子机制,为进一步了解植物自交不亲和反应的下游调控网络提供了新见解。
自交不亲和性(Self-incompatibility,SI)是显花植物在长期自然进化过程中形成的一种广泛存在的生殖隔离机制,旨在防止近亲繁殖和物种退化,保持物种遗传多样性。自交不亲和性在芸香科柑橘类植物中广泛存在,解析柑橘自交不亲和机制,对于提高柑橘育种效率降低生产成本具有重要的实际应用价值。课题组前期研究首次证实芸香科柑橘亚科属于以S-RNase介导的配子体自交不亲和系统,控制其自交不亲和系统的雌蕊决定因子为S-RNase(Nature Plants,2020),雄蕊决定因子为SLF (S-Locus F-box)(Journal of Experimental Botany,2024 封面)。并且系统明确柑橘属(Nature Plants,2020;Horticulture Research,2021)、金柑属(Plant Biotechnology Journal,2024 封面)及枳属(Plant Communications,2024)资源独特亲和演化机制,但有关S-RNase的下游的复杂调控网络研究还未有明显进展。
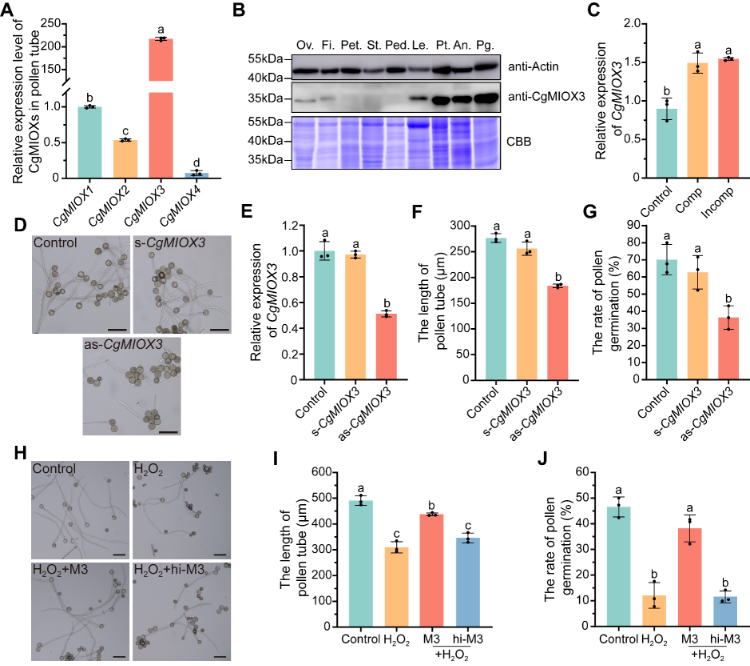
为了寻找花粉管中潜在的非S因子,本研究以高班柚花粉管为材料,构建了酵母双杂cDNA文库,并以S-RNases为诱饵进行了酵母双杂交筛库,获得了一个注释为肌醇加氧酶(myo-inositol,CgMIOX3)的候选基因。

体内及体外互作验证结果表明CgMIOX3与不同单倍型的S-RNases存在广泛互作,二者的成熟蛋白在花粉管的细胞质中共定位。下调CgMIOX3的表达会显著抑制花粉管的正常生长,而施加重组CgMIOX3蛋白则可以显著提高花粉管内抗坏酸(Ascorbic acid, AsA)的水平、增加H2O2处理下花粉管的萌发率和生长长度,表明CgMIOX3对柚花粉管的正常生长发挥了重要作用。研究发现亲和与不亲和反应都会引发花粉管内CgMIOX3的上调表达,同时S-RNases与CgMIOX3结合后可以增强后者的对肌醇的催化活性。降低CgMIOX3表达会导致发生亲和反应的花粉管生长也受到明显抑制,相反施加重组CgMIOX3蛋白或外源AsA则可以显著增加发生不亲和反应的花粉管长度。此外,转化了CgMIOX3的不亲和矮牵牛也表现出了自交授粉后花粉管生长长度明显变长的表型。以上结果表明CgMIOX3通过表达水平增加、活性增强的途径响应了S-RNases进入花粉管后发出的SI信号,并通过催化肌醇降解促进AsA的合成,从而在一定程度上缓解了S-RNase对花粉管生长的抑制作用。

51吃瓜网 柴利军教授为该论文的通讯作者,已毕业博士生徐强为该论文的第一作者。51吃瓜网 博士生刘晨晨、硕士生张哲仲、博士后曹宗洪、已毕业硕士生叶长宁;51吃瓜网 梁梅教授、林宗成教授、邓秀新院士、叶俊丽副研究员以及英国阿伯里斯特维斯大学Maurice Bosch教授也参与了本研究工作。本研究得到了国家自然科学基金(优青,面上)(32122075、32072523、32302489)、广东省重点领域研究与发展计划(2022B0202070002)和国家现代农业(柑橘)产业技术体系(CARS-26)的资助。
论文链接://academic.oup.com/plphys/advancearticle/doi/10.1093/plphys/kiae372/7712419?searchresult=1
课题组发表的系列柑橘自交不亲和51吃瓜网相关的文章
1. Liang Mei, Cao Zonghong, Zhu Andan, Liu Yuanlong, Tao Mengqin, Yang Huayan, Xu Jr Qiang, Wang Shaohua, Liu Junjie, Li Yongping, Chen Chuanwu, Xie Zongzhou, Deng Chongling, Ye Junli, Guo Wenwu, Xu Qiang, Xia Rui, Larkin RM, Deng Xiuxin, Bosch Maurice, Franklin-Tong Vernonica E,Chai Lijun*(2020) Evolution of self-compatibility by a mutant Sm-RNase in citrus.Nature Plants6:131-142. (F1000推荐,高被引论文, Featured in Nature Plants by Sota Fujii & Seiji Takayama (2020) Expanding the RNase world.Nature Plants6, 53-54.).
2. Hu Jianbing, Liu Chenchen, Du Zezhen, Guo Furong, Song Dan, Wang Nan, Wei Zhuangmin, Jiang Jingdong, Cao Zonghong, Shi Chunmei, Zhang Siqi, Zhu Chenqiao, Chen Peng, Robert M. Larkin, Lin Zongcheng, Xu Qiang, Ye Junli, Deng Xiuxin, Maurice Bosch, Vernonica E. Franklin-Tong,Chai Lijun*(2024) Transposable elements cause the loss of self-incompatibility in citrus.Plant Biotechnology Journal.1113-1131(封面文章).
3. Hu Jianbing*, Guo Furong, Du Zezhen, Chen Peng, Shi Chunmei, Zhang Jinzhi, Ye Junli, Deng Xiuxin, Robert M. Larkin, Jiao Wenbiao, Lin Zongcheng, Maurice Bosch,Chai Lijun*(2024) A rare inter-haplotypic recombination at the S-locus contributed to the loss of self-incompatibility in trifoliate orange.Plant Communications.//doi.org/10.1016/j.xplc.2024.100940.
4. Cao Zonghong, Song Dan, Hu Yu, Liang Mei, Xu Qiang, Wang Shaohua, Ye Junli, Xie Zongzhou, Deng Xiuxin,Chai Lijun*(2024) S-locus F-Box Protein as Pollen S determinant Targets Non-self S-RNase underlying the Self-Incompatibility in Citrus.Journal of Experimental Botany.75:3891-3902(封面文章)
5. Hu Jianbing, Xu Qiang, Liu Chenchen, Liu Binghao, Deng Chongling, Chen Chuanwu, Wei Zhuangmin, Muhammad Husnain Ahmad, Peng Kang, Wen Hao, Chen Xiangling, Chen Peng, Robert M. Larkin, Ye Junli, Deng Xiuxin,Chai Lijun*(2021) Downregulated expression of S2-RNase attenuates self-incompatibility in “Guiyou No. 1” pummelo.Horticulture Research8:199.
6. Muhammad Husnain Ahmad, Muhammad Junaid Rao, Hu Jianbing, Xu Qiang, Liu Chenchen, Cao Zonghong, Robert M. Larkin, Deng Xiuxin, Maurice Bosch,Chai Lijun*(2022) Systems and breakdown of self-incompatibility.Critical Reviews in Plant Sciences41(3): 209-239




