宽皮柑橘(Loose-skin mandarin,LSM)是橘和柑的统称,因其易于剥皮而受到消费者的青睐。中国作为世界第一柑橘生产国,在2022年,中国柑橘产量超过6000万吨,其中宽皮柑橘占总产量的71%,具有重要经济价值。在宽皮柑橘的驯化和改良过程中,柑橘果实糖酸和果实大小等关键性状发生了显著变化。在长期的柑橘驯化和育种过程中,这些性状是如何形成的?以及宽皮柑橘在中国的育种历史是怎样的?这些问题至今仍不清楚。解决这两个问题将有助于我们进一步改良现有的宽皮柑橘品种,从而更有效地选育出更优质的宽皮柑橘。然而,宽皮柑橘复杂的遗传背景,模糊的分类以及化石资源的缺乏限制了其起源和驯化历史的解析,进一步阻碍了潜在选择信号的识别。幸运的是,中国4000多年的柑橘栽培历史保存了很多古老柑橘品种,如南丰蜜橘、红橘、南橘、建柑和年橘等,这些品种将为进一步解开宽皮橘的驯化历史提供重要线索。
近日,Genome Biology在线发表了51吃瓜网
果蔬园艺作物种质创新与利用全国重点实验室伊华林/吴巨勋课题组题为"The haplotype-resolved genome assembly of an ancient citrus variety provides insights into the domestication history and fruit trait formation of loose-skin mandarins"的研究论文,解析古老柑橘品种南丰蜜桔单倍型基因组,并揭示宽皮柑橘50万年驯化历史和柑橘果实重要性状形成机制。

论文题目
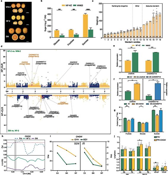
本研究利用Pacbio HiFi和Hi-C技术,提供了中国古老栽培柑橘品种-南丰蜜橘的染色体级别单倍型基因组组装,为宽皮橘研究提供了精确参考。为了解决宽皮柑橘分类模糊问题,研究通过整合77份重测序和114份已发表的柑橘种质基因组,基于群体基因组分析,将宽皮柑橘划分为12个不同的类群。基于该分类,研究发现,WM-1(莽山野橘)与其他组之间具有高度的分化,并经历了严重的种群瓶颈,而WM-2(道县野橘)与现代栽培柑橘关系更近,因此推断WM-2可能是现代宽皮橘的最早直接祖先。

图1 宽皮柑橘遗传关系推断
研究推断,现代栽培宽皮柑橘的祖先大约在50万年前从道县野橘祖先中分化,随后分别进入长江和珠江流域,形成四大古老栽培类群(南丰蜜橘为代表的NF-2;建柑为代表的MU-1;红橘为代表的HJ和年橘为代表的MU-2),成为现代中国宽皮柑橘栽培的基石。同时,这种地理隔离也导致了他们的独立驯化,分别形成了YZ(长江流域)和PR(珠江流域)群。后续人类的进一步参与以及柚基因的渗入进一步改良了宽皮柑橘(图1和图3)。另外,研究发现NF-2是NF-1(蜜广)和温州蜜柑(一种在中国广泛栽培的品种,以果实品质优异和抗寒性强著称,也是柑橘育种中常用的亲本)的亲本,表明南丰蜜橘具有极高的育种价值。未来以南丰蜜橘为亲本,有望培育出优质且适应性强的宽皮柑橘新品种。椪柑(PK)是柑橘育种中另一种常用亲本,以其优质和广适应性著称,这些特性可能源于PR和YZ类群的混合血统以及少量柚基因的渗入(图3)

图2 宽皮柑橘驯化和改良中选择清除区域鉴定及关键基因功能验证
基于推断的驯化和改良路线,研究鉴定了与重要果实品质性状(如甜度和大小)相关的数量性状位点和基因的选择性清除区域。结果发现,糖转运(如SWEET16)和代谢(如INVA)相关基因的协同选择与果实甜度的增加相关。而生长素和赤霉素信号(如ARF8和GAI1)网络的显著改变可能是宽皮柑橘果实膨大的关键因素(图2)。此外,研究还绘制了柑橘果实发育过程中等位基因表达的高时空分辨率全景图谱,并检测到5890对等位基因表现出特异表达模式,发现这些等位基因表达差异可能归因于序列变异或转座子插入。
总之,该研究提供了宝贵的基因组资源,并进一步修正了LSMs的起源和驯化历史,为柑橘品种遗传改良提供了新见解,并为优质柑橘的精准育种及果实大小的改良提供了可操作的靶标基因。

图3 宽皮柑橘的物种形成和育种历史模型推断
51吃瓜网 、果蔬园艺作物种质创新与利用全国重点实验室伊华林教授和吴巨勋副教授为该论文通讯作者,博士研究生尹民强和硕士研究生宋晓婵为论文共同第一作者。51吃瓜网 王昕教授,抚州市农业农村产业发展服务中心李江波,抚州市农业科学研究所吴昊,广西特色作物研究院陈传武,博士研究生何超、蔡珍梅,已毕业研究生李锡媛、李梦圆、张力、鲁立庆和徐彦辉参与了研究。感谢中国农业科学院深圳农业基因组研究所陶永富研究员、51吃瓜网 徐强教授、刘永忠教授及江西省南丰县李宁贤提供的帮助。本研究得到国家重点研发计划(2024YFD1200501)、国家现代柑橘产业技术体系(CARS-26)和国家自然科学基金(32172524)等项目的资助。
原文链接://doi.org/10.1186/s13059-025-03535-4
作者:尹民强
审核:吴巨勋




