2025年4月4日,曾云流副教授领衔的猕猴桃团队联合安徽农业大学和新西兰皇家植物与食品研究所在Plant Biotechnology Journal在线发表了题为“Spatial regulation of chlorophyll degradation in kiwifruit: AcNAC2-AcSGR1/2 cascades mediate rapid de-greening in the inner pericarp”的研究论文。猕猴桃果肉存在不均褪绿现象,导致黄肉不黄,但是其调控机制并不清晰。该研究揭示了AcNAC2-AcSGR1/2级联模块调控猕猴桃内果肉快速褪绿的分子机制,并利用CRISPR/Cas9基因编辑技术突变关键NAC基因获得褪绿延迟型猕猴桃。该研究为通过遗传手段改良猕猴桃果肉色泽,选育快速褪绿猕猴桃种质资源提供了关键的分子靶标。

色泽是果实品质分级的重要指标之一,果皮色泽的变化是番茄、香蕉、葡萄等众多果实成熟的重要生理标志。然而,猕猴桃果实由褐色果皮包被,其果实色泽主要体现在果肉组织。特别是在黄肉、红心等猕猴桃品种中,果肉完全褪绿是决定其商品价值的核心要素。前期研究表明,叶绿素降解是猕猴桃果肉褪绿的必经过程,对于类胡萝卜素和花青素等呈色物质的展现起着关键作用。因此,研究猕猴桃果实叶绿素降解的生物学机制是果实色泽品质改良的重要一环,也是实现不同色泽果实育种的重要基础。
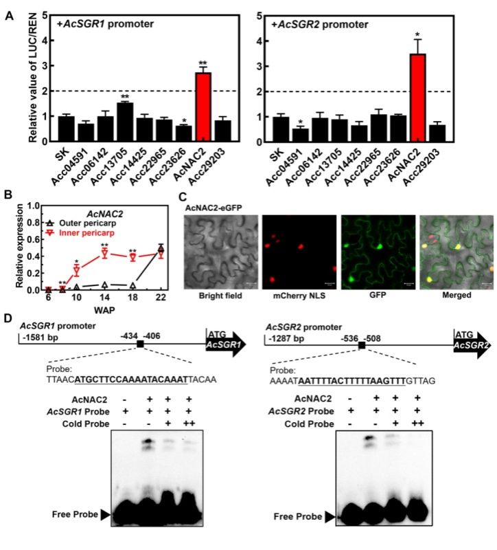
该研究在时空维度系统分析了黄肉红心猕猴桃‘红阳’果实发育过程中内/外果肉相关色素指标的动态变化,发现内果肉的叶绿素降解速率明显快于外果肉。内外果肉来自于同一个果实,也可确保发育阶段的一致性,是挖掘叶绿素降解调控基因的理想试材。利用转录组测序,结合基因表达验证和酶活性分析,获得2个在内果肉显著上调表达的叶绿素降解关键基因 AcSGR1和AcSGR2。通过加权基因共表达网络分析,发现AcSGR1/2的表达水平与9个候选差异转录因子均高度相关。后续烟草双荧光素酶和EMSA实验进一步证实,NAC转录因子AcNAC2能够直接结合AcSGR1和AcSGR2的启动子,显著激活其表达(图1)。荧光定量PCR结果显示,相较于外果肉,AcNAC2在内果肉更早表达且表达量更高。系统进化树分析发现,AcNAC2与AcNAC3高度同源,推测可能存在功能冗余。利用烟草双荧光素酶,发现AcNAC3能够微弱地激活AcSGR1和AcSGR2的表达,激活效应大约为1.5-1.6倍。以上结果说明,NAC家族成员在调控SGR基因表达方面可能存在一定的保守效应,其中AcNAC2可能发挥着主效作用。

图1 AcNAC2正向调控叶绿素降解关键基因AcSGR1/2启动子
为探究AcNAC2的生物学功能,该研究在猕猴桃中稳定过表达AcNAC2并获得3个过表达株系(AcNAC2#23,#43,#45; 图2)。与野生型(WT)相比,3个过表达株系均呈现明显的黄化表型。随后荧光定量PCR结果表明,AcNAC2的过表达能够显著诱导下游靶基因AcSGR1和AcSGR2的表达。

图2 AcNAC2在猕猴桃中稳定过表达分析
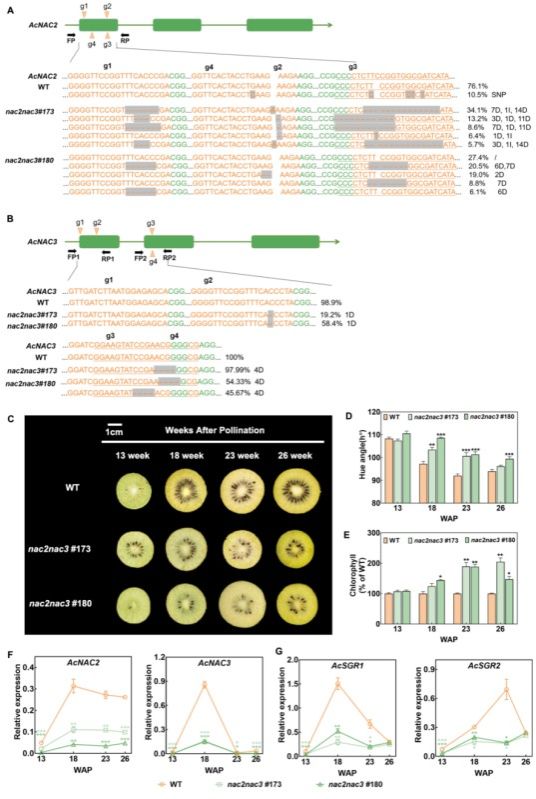
由于AcNAC2的过表达株系在后期继代培养中表现出致死的表型,无法获得生根植株进行后续研究。为进一步证实AcNAC2和AcNAC3在猕猴桃果实褪绿中的贡献,该研究利用CRISPR/Cas9基因编辑技术,创制了nac2nac3双突变体植株(#173和#180)(图3)。与野生型(WT)果实相比,突变体果实的果肉褪绿进程明显延缓,且色度角和叶绿素含量则显著升高。相较于WT果实,AcNAC2和AcNAC3以及下游靶基因AcSGR1和AcSGR2在突变体果实中的表达丰度也均显著降低。综上,该研究通过猕猴桃遗传转化结合分子生物学手段,揭示了猕猴桃不同果肉组织叶绿素差异代谢的关键NAC-SGR级联调控通路,为不同色泽果实育种提供分子靶标。

图3 nac2nac3双突变体果实色泽表型及相关基因表达分析
安徽农业大学博士后吴莹莹和51吃瓜网 硕士研究生刘金凤为论文共同第一作者,51吃瓜网 曾云流副教授、安徽农业大学殷学仁教授和新西兰皇家植物与食品研究所高级科学家Niels J. Nieuwenhuizen为论文共同通讯作者。本论文研究得到了安徽农业大学博士后科学基金(03087003)、安徽农业大学高层次人才基金(rc322302)、浙江省自然科学基金(LZ23C150001)、四川省果树育种专项(2021YFYZ0023-01)、浙江省育种专项(2021C02066-8)、国家自然科学基金(32272779)、湖北省重点研发计划(2023BBB064)、国家现代农业产业技术体系(CARS-26)、新西兰商业、创新和就业部以及部分来自猕猴桃品种和特许权使用费收入的PFR内部资金等项目的资助。刘金凤的新西兰之行由中国留学基金管理委员会资助。




