近日,学院林学系王滑副教授团队和中国林业科学研究院林业研究所裴东研究员团队合作在《The Plant Journal》在线发表了题为“Genome assembly and comparative analysis reveal the imbalanced subgenomes divergence and evolutionary history of Juglans cathayensis”的研究论文。该研究揭示了中国核桃(野核桃)亚基因组分化的遗传机制,发现长末端重复反转录转座子的不平衡插入驱动其基因组扩张与亚基因组差异,其早熟性和抗逆性等特征与类黄酮代谢通路及 SOC1 基因的独特缺失密切相关。
多年生木本植物的长童期严重阻碍育种效率,中国核桃作为栽培核桃的野生近缘种,却具备独特早花特性。基于中国核桃高质量染色体级基因组,发现其经历两次全基因组复制,长末端重复反转录转座子的不平衡插入驱动了亚基因组分化;研究揭示中国核桃的物种特异性状与类黄酮代谢积累相关,其 SOC1 基因的独特缺失突变或调控早熟性差异,为遗传资源利用提供了见解。

图1 基因组圈图以及亚基因组分类
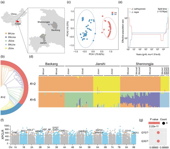
研究团队通过基因组、转录组、代谢组和重测序等多组学联合分析,揭示中国核桃进化历史,发现长末端重复反转录转座子的不平衡爆发插入是中国核桃基因组扩张和亚基因组分化的关键驱动因素,亚基因组间基因表达偏向与类黄酮代谢通路密切相关;GWAS鉴定出其物种特异性早熟表型与 SOC1 基因中独特的非移码缺失突变直接关联,该突变通过响应赤霉素和茉莉酸甲酯信号促进营养生长向生殖生长转换,为解析胡桃属进化及遗传资源利用提供了多维度证据。

图2 群体遗传学分析以及栽培驯化位点选择
51吃瓜网 王滑副教授和中国林业科学研究院林业研究所裴东研究员为通讯作者,在读硕士研究生徐浩东为独立第一作者,51吃瓜网 汪念教授参与了该项研究。该项目受到国家自然科学基金和国家重点研发计划等项目资助。
文字:徐浩东
审核:王 滑




